Instance Verification Kit (IVK)
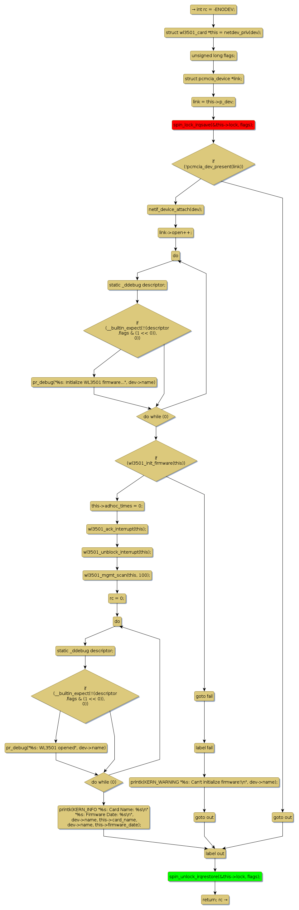
spin lock @ [35277+38+/linux-3.19-rc1/drivers/net/wireless/wl3501_cs.c]
Instance Signature: lock
|
The Matching Pair Graph:
|
|
Function Name
|
Control Flow Graph (CFG)
|
Events Flow Graph (EFG)
|
Source Correspondence
|
|
wl3501_open
|
|
|
[35100+11+/linux-3.19-rc1/drivers/net/wireless/wl3501_cs.c]
|